Restricted Explore Guides
Breadcrumbs

EV Modifier

Overview

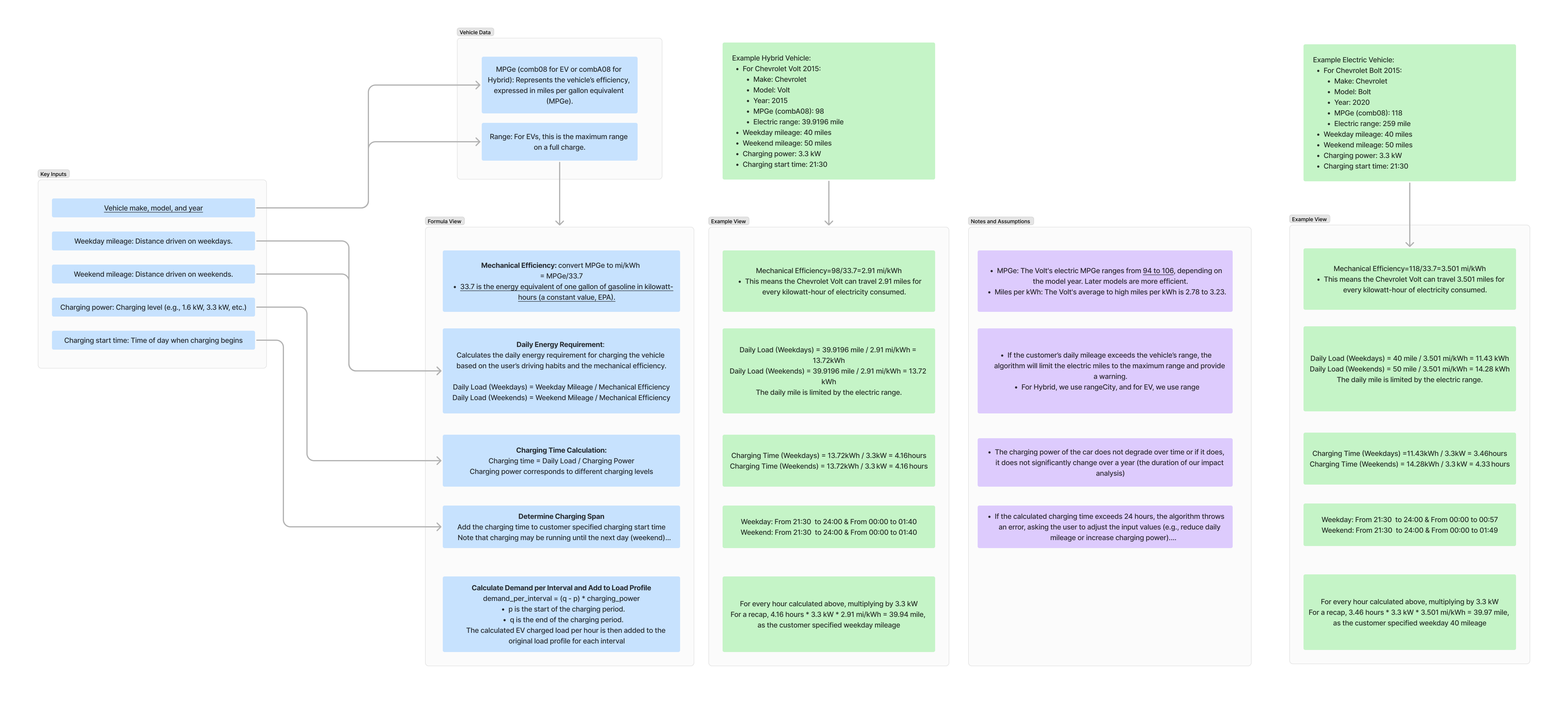
The EV model is designed to support customers who are considering purchasing an electrical vehicle or plug-in hybrid and would like to understand the cost impact to their utility bill due to increased usage from charging their EV at home. The EV modifier is very reliant on user input for the model. The end user inputs specifics about the vehicle (make, model, new/used, year), driving mileage and their home charging setup (type of charger, charging times). The majority of vehicle data is leveraged from fueleconomy.gov supplemented with carapi.app for MSRP. The EV modifier applies the simulated charging load on top of the customer's actual historical interval data. The resulting load is run through the GridX Rate Platform to produce what-if bills.

EV Modifier Workflow

The digram below provides details of the following:

  • Customer inputs

  • Vehicle data

  • Modifier algorithm formula

  • Assumptions

  • Examples


EV Modifier V2.png