Restricted Explore Guides
Breadcrumbs

Application Functional Design Document

Authentication Flow Diagram

b5d569e3-fbec-4d9b-a399-b8c1901a82b2.png


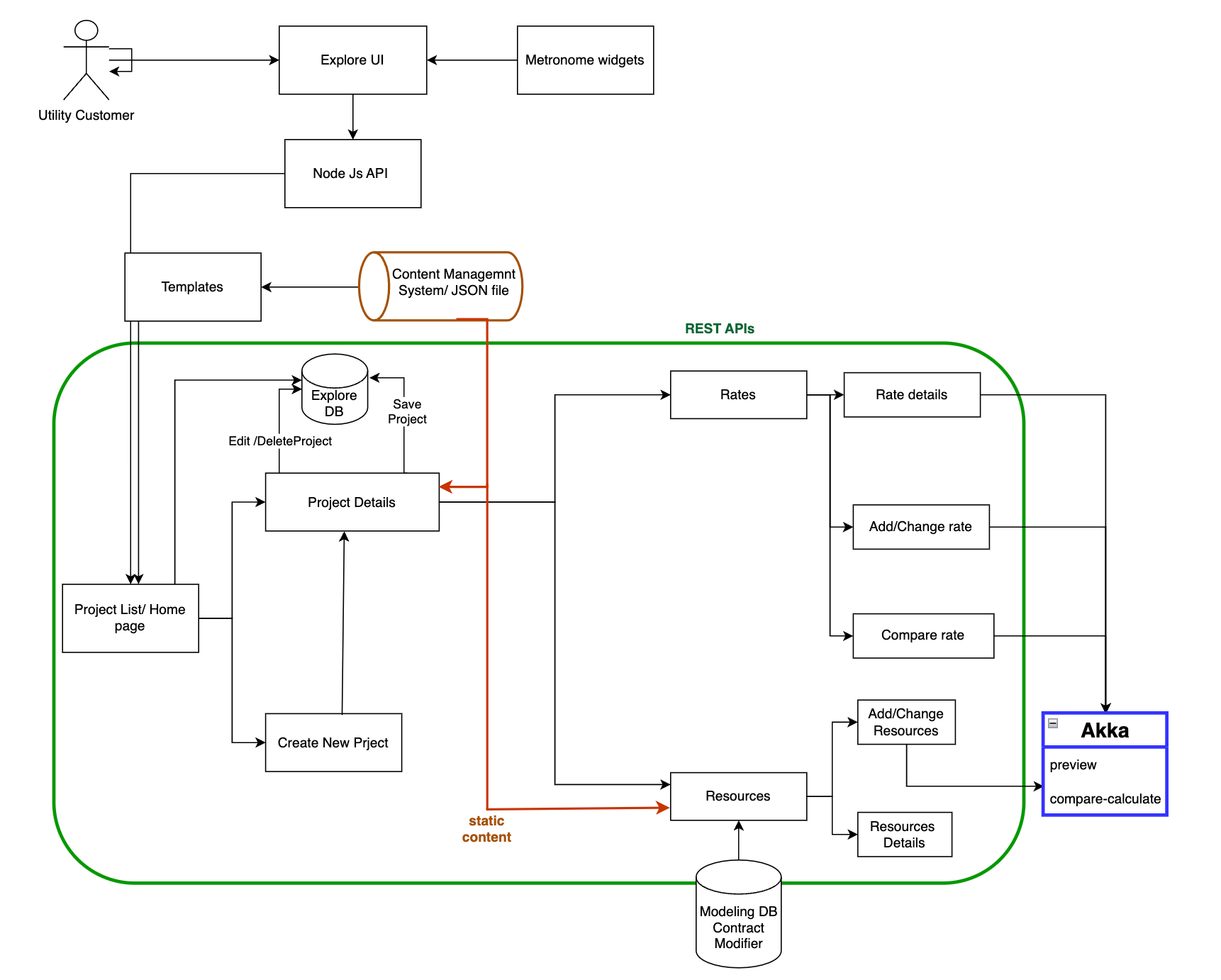
System Context Diagram

cd334a6b-5e80-4ee8-ab46-9e3fcbd0cd6d.png

APIs

Below are the backend HTTP REST APIs which will serve response to the front-end events/actions.

b479c91e-9db8-434d-b0f0-a6cbc6353dc2.png